Vienna Film Commission Digitalized Filming Permits
Culture
Vienna Film Commission GmbH
UX & UI Design,
Custom Software Development
From lush parks to baroque palaces to gritty modern architecture, sclable’s hometown Vienna is a unique city to film in. Thanks to the Vienna Film Commission, it also has a reputation in the global film industry as an organized, connected, and welcoming location.
The Commission, a small but mighty non-profit, is the first point of contact for all productions and committed to achieving sustainable effects for the local industry. To do this, its dedicated team helps filmmakers find locations and local service partners, lobbies for the film sector and promotes Vienna around the world.
When they have the time.
The fact is the Commission team spends much of their time helping filmmakers secure filming permits from the city administration and municipal departments. It’s complex and time-consuming.
To carry the torch for Vienna as a film destination into the future, the Commission needed an online form that functions at the same level of excellence as their international reputation.
Our job: Zoom in and understand.


“We have the feeling sclable are super-committed to making our lives better. Acknowledging and valuing our experience, they made huge efforts to gain knowledge from us. By truly understanding our business, they could create a custom tool that vastly improves how we work and reflects our reputation.“
CEO, Vienna Film Commission


What we achieved together
Streamlined operations
Permit request process made more seamless; improving efficiency and productivity.
Reputation enhancement
Clean design and clear user experience honor Vienna Film Commission’s exceptional service.
More strategic capacity
Feedback from user testing and general improvements implemented for an enhanced experience.
Transparency boost
Increased reporting power provides Vienna Film Commission board with data vital to financing.
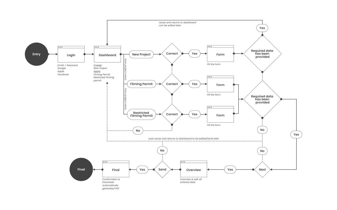
The first sessions with the Commission revealed two very different user experiences for the previous filming permit form.
For the filmmaker, it’s easy! Enter the details, submit, and await your letter of recommendation. If there’s an issue, the Commission will contact you. Otherwise, you’re approved.
It’s entirely different for the Commission. The back-office administration generated by each request demands hours of time. Each is individually reviewed, and the filmmaker contacted if there are any issues or missing information. Once all the details are clear, they are manually entered into a letter of recommendation document. In 2022, two project managers performed the task for 1,290 productions.
With knowledge of the effort that goes into each request, we mapped out a user journey for the Commission that streamlined their back-office workflow.
How we made it happen
A behind-the-scenes solution designed to impress front-end users
The new form combines text fields, calendars and drop-down menus. Helpful features include an interactive street map where filmmakers can mark locations and a space to upload synopsis documents describing the production. When ready, the app auto-generates a letter of recommendation that is pre-filled with the data provided by the filmmaker. All the Commission has to do is forward it onto the relevant municipal department.
In short, the new form collects and delivers details to Commission project managers in a more structured way. Saving time and effort.
Most importantly for the Commission board of directors and financing partners, statistical data can be exported for evaluation and reporting. Proving their annual successes has never been easier!




